搜索
搜索
1
当前位置:
首页
/
/
爱国卫生月】国家出手教你减肥,全是干货,赶快收藏

爱国卫生月】国家出手教你减肥,全是干货,赶快收藏

  • 分类:医院资讯
  • 作者:
  • 来源:
  • 发布时间:2024-04-09 09:17
  • 访问量:

【概要描述】

爱国卫生月】国家出手教你减肥,全是干货,赶快收藏

【概要描述】

  • 分类:医院资讯
  • 作者:
  • 来源:
  • 发布时间:2024-04-09 09:17
  • 访问量:
详情

2024年4月是第36个爱国卫生月,主题是“健康城镇 健康体重”。为深入贯彻落实习近平总书记关于爱国卫生运动的重要指示精神,进一步落实全国爱国卫生运动委员会第一次全体会议工作安排,深入开展爱国卫生运动,全面推进健康中国建设,国家卫生健康委制定了《成人肥胖食养指南(2024年)版》。这份官方减肥指南可不是那种千篇一律的食谱,是考虑到了不同地区的饮食习惯和四季变化,精心制定的个性化食谱。
 

想要健康瘦身,又不想放弃美食的朋友们,快来一起看看这份神奇的食谱吧!
 


 


 


 


 


 


 


此外,减肥要循序渐进

较为理想的减重目标应该是

6个月内减少当前体重的5%~10%

合理的减重速度为每月减2~4kg

你学到了吗?

 

记住这3点,想不瘦都难

吃多少?

可基于不同人群每天的能量需要量,推荐每日能量摄入平均 降低 30%~50% 或 降低500~1000kcal ,或推荐每日能量摄入 男性 1200~1500kcal、女性1000~1200kcal 的限能量平衡膳食。


三大宏量营养素的供能比分别为: 脂肪20%~30%,蛋白质15%~20%,碳水化合物50%~60% ;推荐早中晚三餐供能比为3:4:3。

吃什么?

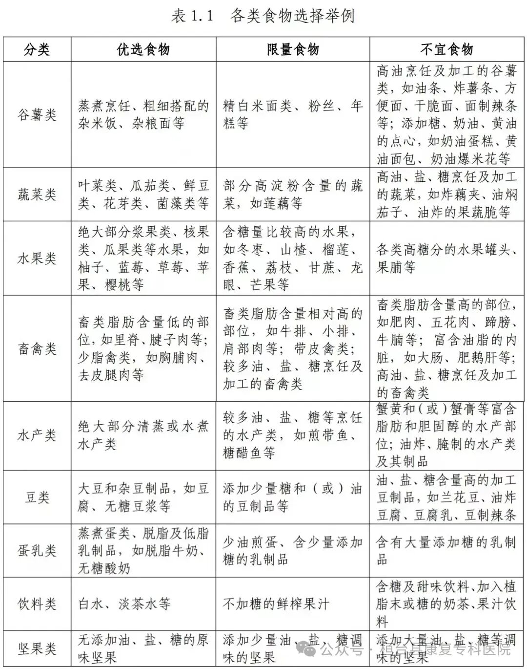
减重期间应少吃 油炸食品、含糖烘焙糕点、糖果、肥肉 等高能量食物(高能量食物通常是指提供400kcal/100g 以上能量的食物),每天食盐摄入量不超过5g,烹调油不超过20~25g,添加糖的摄入量最好控制在25g以下。此外,还要 限制饮酒。❌管住嘴,迈开腿”,膳食营养和身体活动是肥胖防治的两大重要影响因素。指南指出,减肥的关键三分靠动,七分靠吃。哪些要多吃?哪些要少吃或不吃?一张表说清楚!记得保存↓↓


怎么吃?重视早餐,不漏餐。晚餐勿过晚进食,建议在17:00~19:00 进食晚餐,晚餐后不宜再进食任何食物,但可以饮水。不暴饮暴食,控制随意进食零食、喝饮料,避免吃夜宵。

进餐宜细嚼慢咽,减缓进餐速度可以增加饱腹感,降低饥饿感。

适当改变进餐顺序,按照“蔬菜一肉类一主食”的顺序进餐,有助于减少高能量食物的进食量。

 

来源:国家卫生健康委官网、健康中国

 

上一页
1
2
...
140
医院

手机版

医院

官方公众号

联系方式

咨询电话:0539-8121800
新院地址:临沂市河东区智诚路与中昇大街交汇处
老院地址:山东省临沂市陵园东街6号

 页面版权©临沂市肿瘤医院       鲁ICP备12013753号     网站建设:中企动力  临沂